
In this section the main MOOC designs will be analysed. However, MOOCs are still a relatively new phenomenon, and design models are still evolving.
5.3.1 xMOOCs
MOOCs developed initially by Stanford University professors and a little later by MIT and Harvard instructors are based primarily on a strongly behaviourist, information transmission model, the core teaching being through online recorded videos of short lectures, combined with computer automated testing, and sometimes also through the use of peer assessment. These MOOCs are offered through special cloud-based software platforms such as Coursera, edX and FutureLearn.
At the time of writing (2022) xMOOCs are by far the most common MOOC. Instructors have considerable flexibility in the design of the course, so there is considerable variation in the details, but in general xMOOCs have the following common design features:
5.3.1.1 Specially designed platform software
Most very large xMOOCs use specially designed platform software such as Coursera, edX or FutureLearn that allows for the registration of very large numbers of participants, provides facilities for the storing and streaming on demand of digital materials, and automates assessment procedures and student performance tracking. The software platform also allows the companies that provide the software to collect and analyse student data.
However, smaller institutions are increasingly offering their own xMOOCs through using or adapting their continuing education online registration process, their own video servers, and ‘off-the-shelf’ automated feedback, testing and marking tools.
5.3.1.2 Video lectures
xMOOCs use the standard lecture mode, delivered online by participants downloading on demand recorded video lectures. These video lectures are normally available on a weekly basis over a period of 10-13 weeks. Initially these were often 50 minute lectures, but as a result of experience some xMOOCs now are using shorter recordings (sometimes down to 15 minutes in length) and thus there may be more video segments. As well, xMOOC courses are becoming shorter in length, some now lasting only five weeks. Various video production methods have been used, including lecture capture (recording face-to-face on-campus lectures, then storing them and streaming them on demand), full studio production, or desktop recording by the instructor.
5.3.1.3 Computer-marked assignments
Students complete an online test and receive immediate computerised feedback. These tests are usually offered throughout the course, and may be used just for participant feedback. Alternatively the tests may be used for determining the award of a certificate. Another option is for an end of course grade or certificate based solely on an end-of-course online test. Most xMOOC assignments are based on multiple-choice, computer-marked questions, but some MOOCs have also used text or formula boxes for participants to enter answers, such as coding in a computer science course, or mathematical formulae, and in one or two cases, short text answers, but in most cases these will be computer-marked.
5.3.1.4 Peer assessment
Some xMOOCs have experimented with assigning students randomly to small groups for peer assessment, especially for more open-ended or more evaluative assignment questions. This has often proved problematic though because of wide variations in expertise between the different members of a group, and because of the different levels of involvement in the course of different participants.
5.3.1.5 Supporting materials
Sometimes copies of slides, supplementary audio files, urls to other resources, and online articles may be included for downloading by participants.
5.3.1.6 A shared comment/discussion space
These are places where participants can post questions, ask for help, or comment on the content of the course.
5.3.1.7 No, or very light, discussion moderation
The extent to which the discussion or comments are moderated varies probably more than any other feature in xMOOCs, but at its most, moderation is directed at all participants rather than to individuals. Because of the very large numbers participating and commenting, moderation by the instructor(s) offering the MOOC of comments by individual learners is rarely possible. Some instructors offer no moderation whatsoever, so participants rely on other participants to respond to questions or comments. Some instructors ‘sample’ comments and questions, and post comments in response to these. Some instructors use volunteers or paid teaching assistants to comb comments to identify common areas of concern shared by a number of participants then the instructor and/or the teaching assistants will respond. However, in most cases, participants moderate each other’s comments or questions.
Some MOOCs now use automated chatbots, software which identifies key terms or questions from students and summarises them for the instructor, who then takes account of this in future lectures (see Chapter 9.4.4 for more details).
5.3.1.8 Badges or certificates
Most xMOOCs award some kind of recognition for successful completion of a course, based on a final computer-marked assessment. Between a single course and a full degree, all the major MOOC providers have created at least one multi-course microcredential (Pickard et al., 2018). However, MOOC badges or certificates have in most cases not been recognised for credit or admission purposes even by the institutions offering a MOOC – even when the lectures are the same as for on-campus students.
Little evidence exists to date about employer acceptance of MOOC qualifications (see for instance, Banks and Meinart, 2016). Rivas et al. (2020) found that employers overwhelmingly preferred applicants with a traditional degree to those that had completed MOOCs, but also preferred those with MOOC certificates to those without formal post-secondary qualifications. However, with the increasing development of partnerships between major employers and MOOC providers to develop microcredentials, this is changing. Companies such as Google and Microsoft are now offering professional certificates on MOOC platforms such as Coursera at around US$300 per course – not free, by any means, but open to all, and more importantly, carrying credibility with employers.
5.3.1.9 Learning analytics
Although to date there has not been a great deal of published information about the use of learning analytics in xMOOCs, the xMOOC platforms have the capacity to collect and analyse ‘big data’ about participants and their performance, enabling, at least in theory, for immediate feedback to instructors about areas where the content or design needs improving and possibly directing automated cues or hints for individuals. For examples of the use of learning analytics in MOOCs, see Laveti et al., 2017 or Eradze and Tammets, 2017.
5.3.1.10 xMOOCs Summary
xMOOCs therefore primarily use a teaching model focused on the transmission of information, with high quality content delivery, computer-marked assessment (mainly for student feedback purposes), and automation of all key transactions between participants and the learning platform. There is rarely any direct interaction between an individual participant and the instructor responsible for the course, although instructors may post general comments in response to a range of participants’ comments. Thus there is a highly behaviouristic/objectivist epistemology underlying xMOOCs.
5.3.2 cMOOCs

cMOOCs, the first of which was developed by three instructors for a course at the University of Manitoba in 2008, are based on networked learning, where learning develops through the connections and discussions between participants over social media. There is no standard technology platform for cMOOCs, which use a combination of open social media that enable networking among all participants. Although usually there are some experts who initiate and participate in cMOOCs, this type of MOOC is by and large driven by the interests and contributions of the participants. Usually there is no attempt at formal assessment.
5.3.2.1 Key design principles for cMOOCs
Downes (2014) has identified four key design principles for cMOOCs:
- autonomy of the learner: although whoever organises the MOOC will usually choose a main topic and invite participants, there is no formal curriculum; participants decide what to discuss, what to read, and what they wish to contribute towards the topic;
- diversity: in the tools used, the range of participants, their knowledge levels, and the varied content;
- interactivity: in terms of co-operative learning, communication between participants, resulting in ’emergent’ knowledge
- open-ness: in terms of access, content, activities and assessment.
Thus for the proponents of cMOOCs, learning results not from the transmission of information from an expert to novices, as in xMOOCs, but from the sharing and flow of knowledge between participants.
5.3.2.2 From principles to practice
Identifying how these key design features for cMOOCs are turned into practice is somewhat more difficult to pinpoint, because cMOOCs depend on an evolving set of practices. Most cMOOCs to date have in fact made some use of ‘experts’, both in the organization and promotion of the MOOC, and in providing ‘nodes’ of content around which discussion tends to revolve. In other words, the design practices of cMOOCs are still more a work in progress than those of xMOOCs.
Nevertheless, at the moment the following are key design practices in cMOOCs:
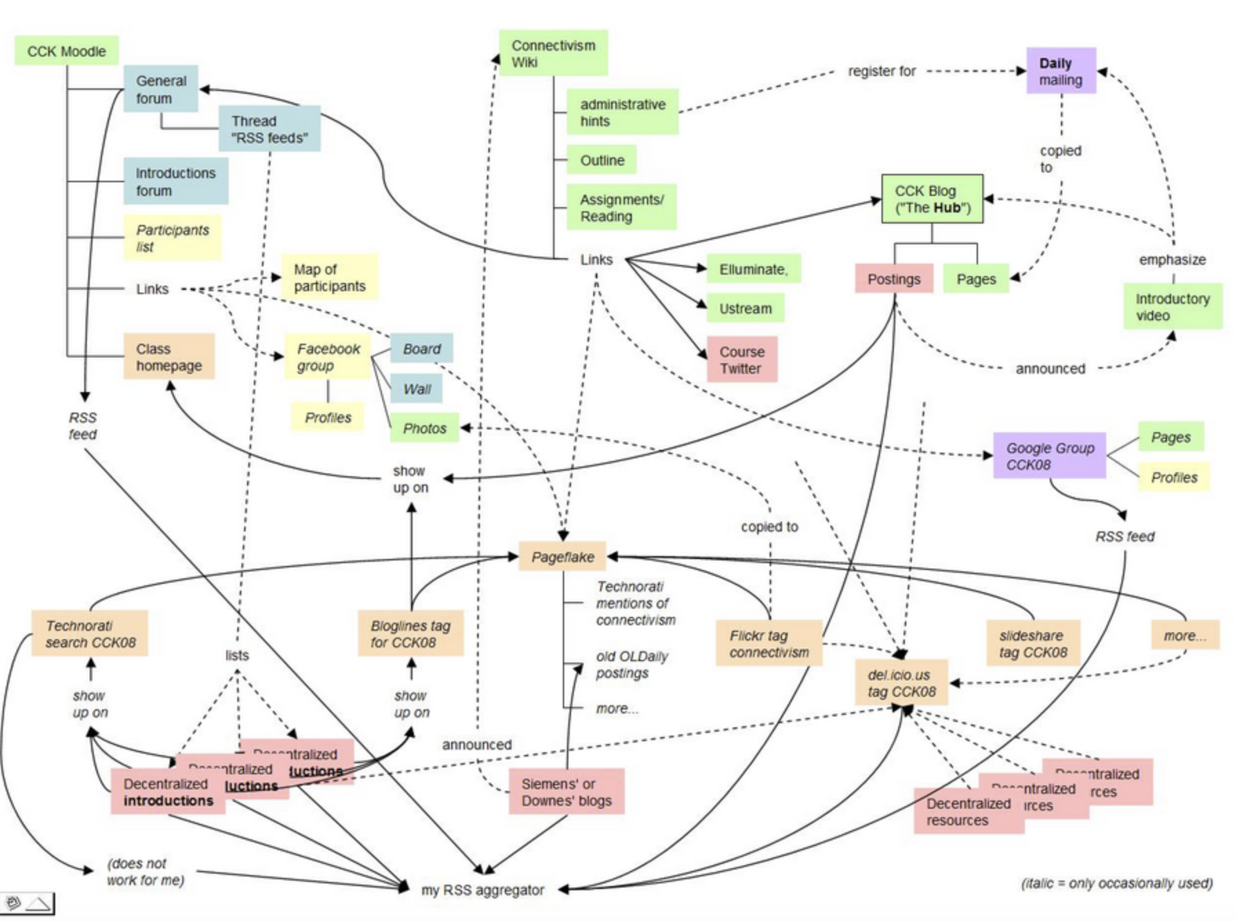
- use of social media Partly because most cMOOCs are not institutionally based or supported, they do not at present use a shared platform or platforms but are more loosely supported by a range of openly accessible ‘connected’ tools and media. These may include a simple online registration system, and the use of streamed video or audio files, blogs, wikis, ‘open’ learning management systems such as Moodle, Twitter, LinkedIn, Instagram or Facebook, all enabling participants to share their contributions. Indeed, as new apps and social media tools develop, they too are likely to be incorporated into cMOOCs. All these tools are connected through web-based hashtags or other web-based linking mechanisms, enabling participants to identify social media contributions from other participants. Thus the use of loosely linked or connected social media is a key design component of cMOOCs;
- participant-driven content In principle, other than a common topic that may be decided by someone wanting to organise a cMOOC, content is decided upon and contributed by the participants themselves. Indeed, there may be no formally identified instructor. In practice though cMOOC organisers (who themselves tend to have some expertise in the topic of the MOOC) are likely to invite potential participants who have expertise or are known already to have a well articulated approach to a topic, to make contributions which form the basis of discussion and debate. Participants choose their own ways to contribute or communicate, the most common being through blog posts, tweets, or comments on other participants’ blog posts, although some cMOOCs use wikis or open source online discussion forums. The key design practice with regard to content is that all participants contribute to and share content;
- distributed communication This is probably the most difficult design practice to understand for those not familiar with cMOOCs – and even for those who have participated. With participants numbering in the hundreds or even thousands, each contributing individually through a variety of social media, there are a myriad different inter-connections between participants that are impossible to track (in total) by any single participant. This results in many sub-conversations, more commonly at a binary level of two people communicating with each other than an integrated group discussion, although all conversations are ‘open’ and all other participants are able to contribute to a conversation if they know it exists. The key design practice then with regard to communication is a self-organising network with many sub-components;
- assessment There is no formal assessment, although participants may seek feedback from other, more knowledgeable participants, on an informal basis. Basically participants decide for themselves whether what they have learned is appropriate to them.
5.3.2.3 cMOOCs summary
cMOOCs therefore primarily use a networked approach to learning based on autonomous learners connecting with each other across open and connected social media and sharing knowledge through their own personal contributions. There is no pre-set curriculum and no formal teacher-student relationship, either for delivery of content or for learner support. Participants learn from the contributions of others, from the meta-level knowledge generated through the community, and from self-reflection on their own contributions, thus reflecting many of the features of communities of interest or practice (see Chapter 4.6).
cMOOCs have a very different educational philosophy from xMOOCs. Downes and Siemens have argued that cMOOCs reflect a new theory of learning, ‘connectivism’, based on exploiting online social networks (see Chapter 2.6). cMOOCs certainly reflect a constructivist epistemology.
5.3.3 Other variations of MOOCs
I have deliberately focused on the differences in design between xMOOCs and cMOOCs, and Mackness (2103) and Yousef et al. (2014) also emphasise similar differences in philosophy/theory between cMOOCs and xMOOCs, as well as Downes himself (2012), one of the original designers of cMOOCs.
However, it should be noted that the design of MOOCs continues to evolve, with all kinds of variations. Pilli and Admiraal (2016) have identified 27 types of MOOC, including:
- cMOOCs;
- xMOOCs;
- BOOCs (a big open online course) – a cross between an xMOOC and a cMOOC;
- COOCs (community open online courses) – small-scale, non-profit courses that corporations open online to provide courses for customers and/or employees
- DOCCs (distributed open collaborative course): this involves 17 universities sharing and adapting the same basic MOOC;
- LOOC s(little open online course): as well as 15-20 tuition-paying campus-based students, such courses also allow a limited number of non-registered students to also take the course, but also paying a fee;
- MOORs (massive open online research): a mix of video-based lecturers and student research projects guided by the instructors;
- SPOCs (small, private, online courses): the example given is from Harvard Law School, which pre-selected 500 students from over 4,000 applicants, who take the same video-delivered lectures as on-campus students enrolled at Harvard;
The MOOCs developed by the University of British Columbia and a number of other institutions use volunteers, paid academic assistants or even the instructor to moderate the online discussions and participant comments, making such MOOCs closer in design to regular for-credit online courses – except that they are open to anyone.
5.3.4 What’s going on here?
It is not surprising that over time, the design of MOOCs is evolving. There seem to be three distinct kinds of development:
- some of the newer MOOCs, especially those from institutions with a history of credit-based online learning prior to the introduction of MOOCs, are beginning to apply some of the best practices, such as organised and moderated discussion groups, from online credit courses to MOOCs (see Chapter 4, Section 4);
- others are trying to open up their regular campus classes also, simultaneously, to non-registered students (which in fact is how the first MOOC, from Cormier, Downes and Siemens, originated);
- yet others are trying to blend online MOOC materials or content with their on-campus teaching.
It is likely that innovation in MOOC design and the way MOOCs are used will continue. In particular, different kinds of MOOC come and go. Finding extant examples of some of the types of MOOC listed in Section 5.3.3 has been difficult in revising this chapter.
However, some of these developments also indicate a good deal of confusion around the definition and goals of MOOCs, especially regarding massiveness and open-ness. If participants from outside a university have to pay a hefty fee to participate in an otherwise ‘closed’, on-campus course, or if off-campus participants have to be selected on certain criteria before they can participate, is it really open? Is the term MOOC now being used to describe any unconventional online offering or any online continuing education course? It’s difficult to see how a SPOC for instance differs from a typical online continuing education course, except perhaps in that it uses a recorded lecture rather than a learning management system. There is a danger of having any online course ending up being described as a MOOC, when in fact there are major differences in design and philosophy.
Although each of these individual innovations, often the result of the initiative of an individual instructor, are to be welcomed in principle, the consequences need to be carefully considered in fairness to potential participants. Individual instructors designing MOOCs really need to make sure that the design is consistent in terms of educational philosophy, and be clear as to why they are opting for a MOOC rather than a conventional online course. This is particularly important if there is to be any form of formal assessment. The status of such an assessment for participants who are not formally admitted to or registered as a student in an institution needs to be clear and consistent.
There is even more confusion about mixing MOOCs with on-campus teaching. At the moment the strategy appears to be to first develop a MOOC then see how it can be adapted for on-campus teaching. However, a better strategy might be to develop a conventional, for-credit online course, in terms of design, then see how it could be scaled for open access to other participants. Another strategy might be to use open social media, such as a course wiki and student blogs, to widen access to the teaching of a formal course, rather than develop a full-blown MOOC.
Thinking through the policy implications of incorporating MOOCs or MOOC materials with on-campus teaching does not appear to be happening at the moment in most institutions experimenting with ‘blended’ MOOCs. If MOOC participants are taking exactly the same course and assessment as registered on-campus for-credit students, will the institution award the external MOOC participants who successfully complete the assessment credit for it and/or admit them to the institution? If not, why not? For an excellent discussion of these issues framed for an institution’s Board of Governors, see Green, 2013.
Thus some of these MOOC developments seem to be operating in a policy vacuum regarding open learning in general. At some point, institutions will need to develop a clearer, more consistent strategy for open learning, in terms of how it can best be provided, how it calibrates with formal learning, and how open learning can be accommodated within the fiscal constraints of the institution, and then where MOOCs, other OERs and conventional for-credit online courses might fit with the strategy. For more on this topic, see Chapter 12.
References
Banks, C. and Meinert, E. (2016) The acceptability of MOOC certificates in the workplace International Conference eLearning 2016
Downes, S. (2014) The MOOC of One, Valencia, Spain, March 10
Eradze M., Tammets K. (2017) Learning Analytics in MOOCs: EMMA Case. In: Lauro N., Amaturo E., Grassia M., Aragona B., Marino M. (eds) Data Science and Social Research: Studies in Classification, Data Analysis, and Knowledge Organization Springer: Cham
Gatuguta-Gitau, S. (2017) MOOCs: Employers View, a brief snapshot QS, London, UK
Gordon, A. (2018) ‘Micromasters surge as MOOCs go from education to qualification‘, Forbes, 13 February
Green, K. (2013) Mission, MOOCs and Money Association of Governing Boards Trusteeship, No. 1, Volume 21
Laveti, R. et al. (2017) Implementation of learning analytics framework for MOOCs using state-of-the-art in-memory computing, IEEE Xplore, 19 October
Mackness, J. (2013) cMOOCs and xMOOCs – key differences, Jenny Mackness, October 22
Pickard, L., Shah, D. and de Simone, J. (2018) Mapping Microcredentials Across MOOC Platforms IEEE Explore, 15 November
Pilli, O. amd Admiraal, W. (2016) A Taxonomy of Massive Open Online Courses Contemporary Educational Technology, Vol. 7, No. 3, pp. 223-240
Rivas, M., Baker, R. and Evans, B. (2020) Do MOOCs Make You More Marketable? An Experimental Analysis of the Value of MOOCs Relative to Traditional Credentials and Experience AERA Open, 26 November
Yousef, A. et al. (2014) MOOCs: A Review of the State-of-the-Art Proceedings of 6th International Conference on Computer Supported Education – CSEDU 2014, Barcelona, Spain, pp. 9-20
Activity 5.3: Thinking about MOOC design
1. When is a MOOC a MOOC and when is it not a MOOC? Can you identify the common features? Is MOOC still a useful term?
2. If you were to design a MOOC, who would be the target audience? What kind of MOOC would it be? What form of assessment could you use? What would make you think your MOOC was a success, after it was delivered? What criteria would you use?
3. Could you think of other ways to make one or more of your courses more open, other than creating a MOOC from scratch? What would be the advantages and disadvantages of these other methods, compared to a MOOC?
For my comments on these questions click on the podcast below:
Media Attributions
- MOOC EdX
- MOOC Connectivist